制作書籍 Books

薬価基準点数早見表

  • 発行

    :社会保険研究所
  • 制作

    :医薬情報研究所
  • ブックコード

    :ISBN978-4-7894-0234-7
  • 版型

    :A5
  • 発行日(最新版)

    :2024年3月
  • ページ

    :1026

■医療事務必携書籍の最新版

薬価基準収載医薬品を商品名50音順に配列した医療事務必携の書籍です。

商品名,一般名,会社名,薬価のほか,薬効名,注射点数も表記しています。付録に繁用点数表をつけ,日常の診療に参照できるようにしました。

簡易版薬効別分類表も掲載し,“お得な一冊”となっています。



【代表薬】

備考欄に「代表薬」を追加しています。

同種の薬剤のうち診療報酬上の後発品と,それに対応する代表薬がある場合,ロゴに続きその名称を掲載しました(便宜上,後発医薬品を代表薬としている場合もあります)。



【薬効別分類表】

分類表に対応した「一般名目次」を追加し,分類表本体には本文と同じマークを記載し,利便性を高めています。
lightbox

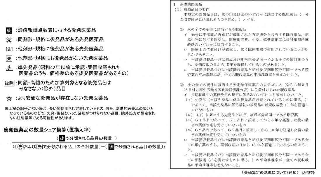
■先発・後発医薬品等のマーク

これまでの書籍同様,先発・後発医薬品それぞれで詳細な分類が把握でき,算定における「後発医薬品の数量シェア換算(置換え率)」の対象かどうかが判別可能です。

【基礎的医薬品】

なお,書籍では識別できる記号等は付していませんが,薬価基準改定にて「基礎的医薬品」の対象となった品目について,参考として「資料室」に品目一覧を掲載しました。

「基礎的医薬品」は,対象となる成分については薬価が維持され,「後発品の数量シェア(置換え率)の計算」には含まれません
lightbox
また,システムへの組込み等を想定したデータ「YJコード-シェア換算分類対応表 先発後発情報付」を弊社のデータ販売サイト「医薬情報販売所 -DIYaku(ディーヤク)-」にて取り扱っておりますので,以下のリンクもご参照ください。

「YJコード-シェア換算分類表 先発後発情報付」
購入は販売元HPへ
書籍に関するお問い合わせ よくある質問
コラム&ブログ Column 資料室 Archive 制作書籍 Books

Page Top